Saturday April 2026

হটলাইন

সেবা এবং ধাপ

নং শিরোনাম সেবার ধাপ কার্যকলাপ
  
নতুন ভোটার অন্তভুক্তি দেখুন
প্রবাসীদের ছবি সহ ভোটার তালিকায় নিবন্ধন করা দেখুন
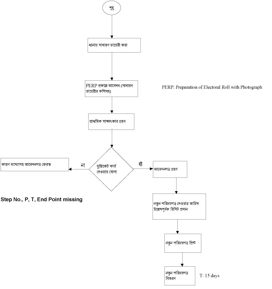
জাতীয় পরিচায়পত্র হারিয়েগেলে ডুপ্লিকেট কার্ড পাওয়ার উপয় সম্পর্কে তথ্য দিয়ে সহায়তা করা দেখুন
ছবিসহ ভোটার তালিকা ও জাতীয় পরিচায়পত্র সংশোদনের সহায়তা করা দেখুন
ছবিসহ ভোটার তালিকাভূক্ত ব্যক্তিদের জাতীয় পরিচায়পত্র প্রদান দেখুন
দেখছেন ১ থেকে ৫ পর্যন্ত, মোট ৫ এন্ট্রি

এক্সেসিবিলিটি

স্ক্রিন রিডার ডাউনলোড করুন